政府信息公开
政府信息公开指南
政府信息公开制度
法定主动公开内容
机构职能
领导之窗
政府机构
重大决策预公开
重大决策
资金管理
规划信息
公共资源
人力资源
招考信息
人事任免
社会服务
政务工作
政府工作报告
重点领域信息公开
乡村振兴
社会保障
环境保护
教育服务
食药安全
医疗卫生
应急管理
市场监管
建议提案
项目建设
行政职权
执法信息公开
督查审计
双随机一公开
住房保障
价格监管
减税降费
稳岗就业
公共事业单位信息
法治政府建设
行政许可
行政许可公示信息
新疆政务服务网(和硕县行政许可)
办件公示
行政处罚、行政强制
行政处罚公示信息
新疆政务服务网(和硕县处罚强制)
政务会议
行政事业性收费
政策文件
政府文件
规范性文件库
政策解读
31个领域
政务公开事项
各乡镇政务公开
政府信息公开年报
依申请公开
网站年报
信息标题
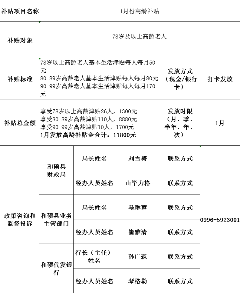
和硕县新塔热乡1月高龄补贴公示表
文件编号
公开类型
主动公开
产生日期
2026-01-28 21:38
发布机构
县新塔热乡
有效性
有效
关键字
索取号
73448398X/2026-00076
和硕县新塔热乡1月高龄补贴公示表
来源:县新塔热乡
作者:
发布时间: 2026年01月28日
点击数:
关联稿件: